Enter a brief description of your changes
(Required)
Minor changes are by default collapsed in the page history.
No changes
The page does not exist yet.
Failed to load changes
Version by on
Leave Collaboration
Are you sure you want to leave the realtime collaboration and continue editing alone? The changes you save while editing alone will lead to merge conflicts with the changes auto-saved by the realtime editing session.
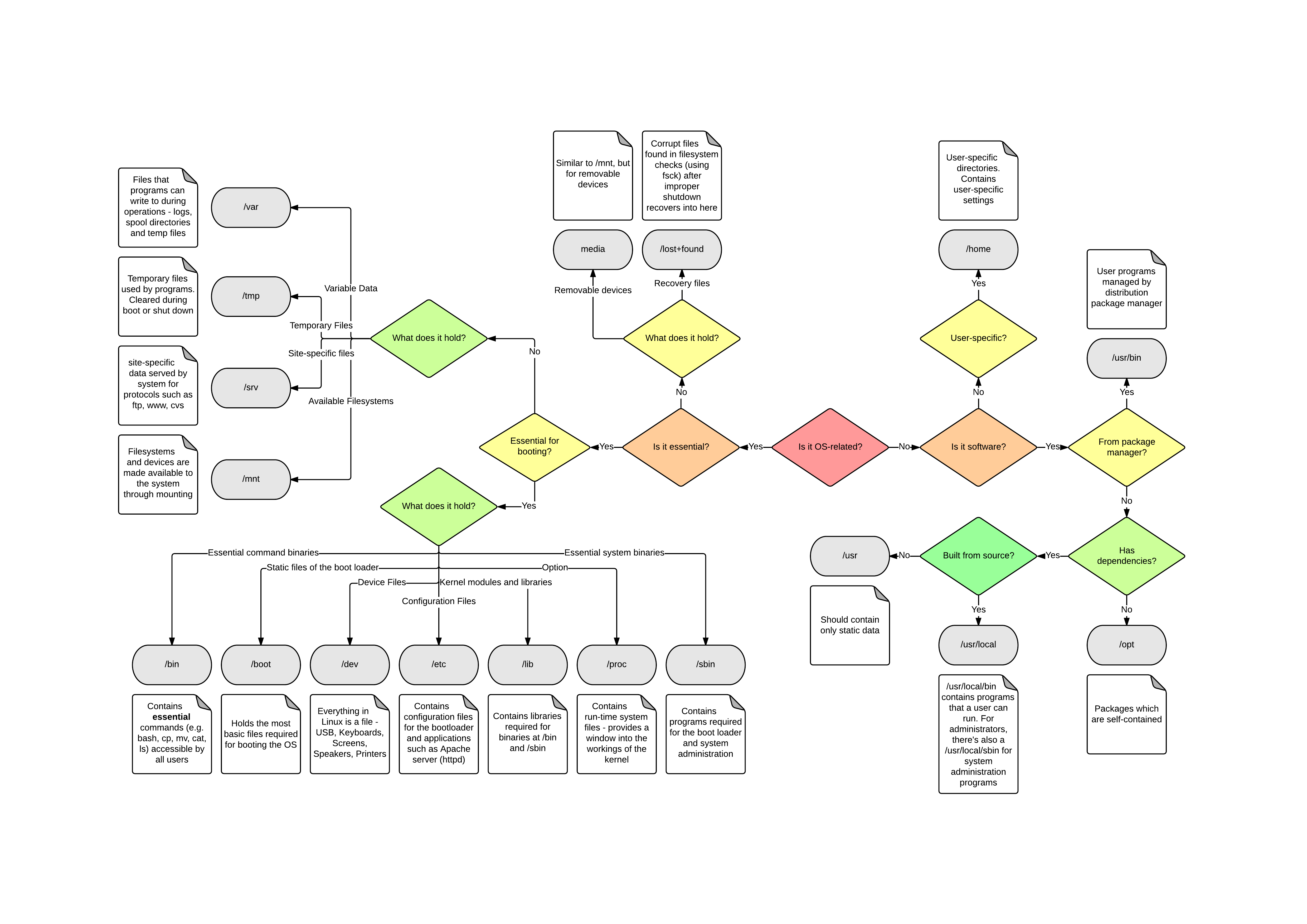
The available versions of attachment 'fileSystemLinuxLight.png' are: